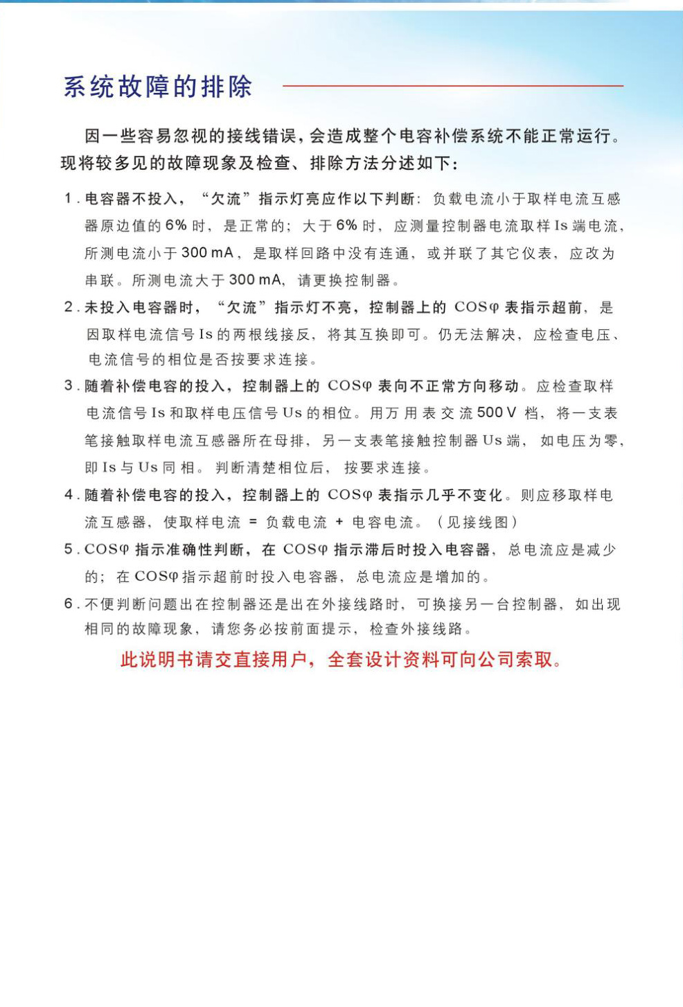
产品选型

联系我们

电话:0755-83849368,83849138
QQ:971422496
邮箱:szhg1111@163.com
地址:深圳市福田区泰然科技园
微信:szhg1111
在线咨询

JKGF 系列无功功率自动补偿控制器

华冠电气提供智能电容,智能电容器,智能电器,低压无功功率自动补偿控制器,高压无功功率自动补偿控制器,四象限,四象限控制器,低压动态补偿开关,智能无功补偿电容装置,变压器缺相保护器,谐波治理0755-83849368
立即咨询
0755-83849368,83849138
  • 产品详情
  • 联系我们


 

深圳市华冠电气科技有限公司

电话:0755-83849368,83849138

邮箱:szhg1111@163.com

地址:深圳市福田区泰然科技园

网址:https://www.szhgdq.cn

返回列表

深圳市华冠电气科技有限公司

创建于1988年,是集产品开发、设计、生产、销售为一体的国家级高新技术企业。专业生产高、低压无功功率自动补偿控制器,各类微机保护控制器,动态复合开关,晶闸管投切器,智能无功补偿单元,缺相保护器,实时电能质量优化装置等系列产品,有多种规格和外形。是国内生产无功功率自动补偿控制器及动态复合开关的龙头企业,拥有多项国家发明和实用新型专利,是多项无功补偿装置国家标准的主要编制单位。 在线咨询
0755-83849368,83849138